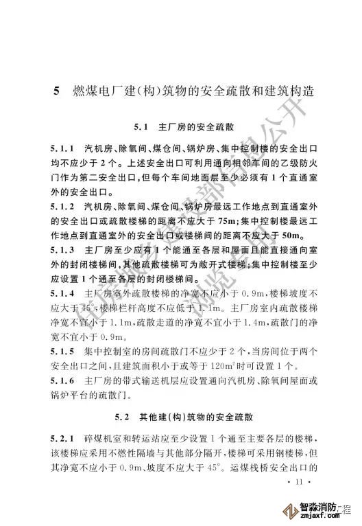
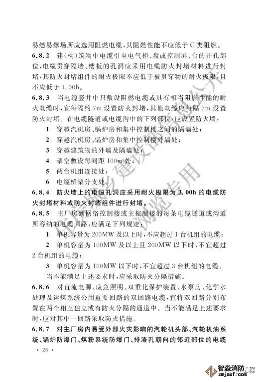
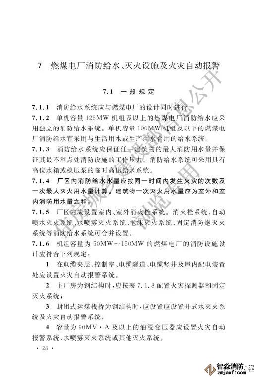
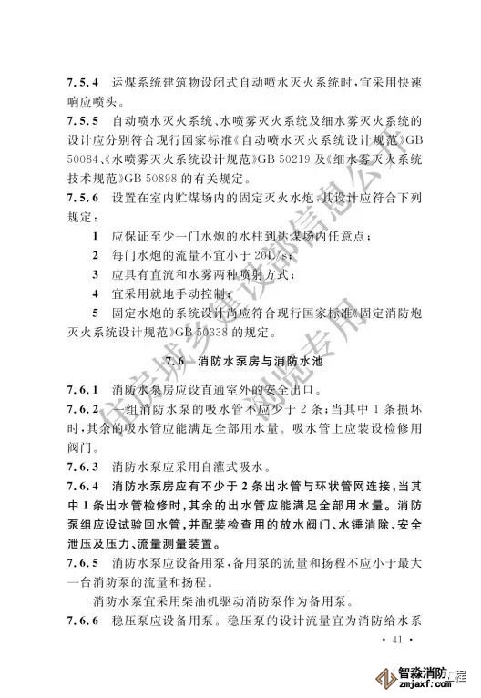
8月1日實施《火力發電廠與變電站設計防火標準》GB50229-2019 (附PDF高清版本)

























































































海灣消防安全有限公司主營:GST海灣消防報警設備銷售,消防工程施工改造,氣體滅火、電氣/漏電火災、消防水系統施工安裝,售后維修保養,檢測,調試,海灣消防網站:http://www.jianlaiyiyao.com/;海灣消防服務熱線:4006-598-119
本頁關鍵詞:
上一篇:淺談高層建筑消防如何設計 下一篇:37張圖徹底看懂給排水必備基礎知識,值得收藏!
技術資料更多 >>


蘇公網安備32058102002148號