技術交流|鋼鐵冶金企業的火災自動報警系統設計要求

鋼鐵工業是國民經濟的重要基礎產業,是國家經濟、社會發展水平和綜合實力的重要標志,對國民經濟的發展起到了重要作用。然而,多起特、大型火災事故和各類中、小型火災事故卻給企業管理者、工程設計師、消防監督部門等提出了警示,鋼鐵冶金企業的消防安全形勢不容樂觀,包括火災自動報警系統在內的防火設計須引起高度重視。鋼鐵冶金企業的火災自動報警系統有哪些設計要求呢?
1、下列場所應設置火災自動報警系統:
(1)主控樓(室)、主電室、通信中心(含交換機室、總配線室等)、配電室、主操作室、調度指揮中心等;計算(信息)中心、區域管理計算站及各主要生產車間的計算機主機房、不間斷電源室、記錄介質庫;特殊貴重或火災危險性大的機器、儀表、儀器設備室、實驗室,貴重物品庫房,重要科研樓的資料室;
(2)單臺設備油量100kg及以上或開關柜的數量大于15臺的配電室,有可燃介質的電容器室,單臺容量在8MV·A及以上的油浸變壓器(室)、油浸電抗器室;
(3)柴油發電機房;
(4)電纜夾層,電氣地下室,廠房內的電纜隧(廊)道,連接總降壓變電所的電纜隧道,廠房外長度大于100.0m且電纜橋架層數大于4層的電纜隧(廊)道,液壓站、潤滑油站(庫)內的電纜橋(支)架,與電纜夾層、電氣地下室、電纜隧(廊)道連通的或穿越三個及以上防火分區的電纜豎井;
(5)地下液壓站、地下潤滑油站(庫)、地下油管廊、地下儲油間,距地坪標高大于24.0m且油箱總容積大于等于2m³的平臺上的封閉液壓站房、距地坪標高24.0m以下且油箱總容積大于等于10m³的地上封閉液壓站和潤滑油站(庫);
(6)油質淬火間、地下循環油冷卻庫、成品涂油間、燃油泵房、桶裝油庫、油箱間、油加熱器間、油泵房(間);
(7)苯精制裝置區、古馬隆樹脂制造裝置區、焦油加工裝置區;
(8)不銹鋼冷軋機區、大于6000t的油壓機區(含機艙、機坑、附屬地下油庫和煙氣排放系統);
(9)彩涂車間涂料庫、涂層室(地坑)、涂料預混間、彩涂混合間、成品噴涂間、溶劑室、硅鋼片涂層間;
(10)乙醇倉庫、酚醛樹脂倉庫、鋁粉(鎂鋁合金粉)倉庫、硅粉倉庫、甲、乙類物品貯存倉庫、紙張等丙類物品儲存倉庫;
(11)設置機械排煙、防煙系統,雨淋或預作用自動噴水滅火系統,固定消防水泡滅火系統、氣體滅火系統等需與火災自動報警系統聯鎖動作的場所或部位。
2、下列場所宜設置火災自動報警系統:
(1)屏、柜數量大于12臺的電氣室,屏、柜數量大于5臺的儀表室;
(2)鐵路運輸信號樓;
(3)單臺設備油量不大于60kg且開關柜數量不大于15臺的配電室,變(配)電系統的主控制室、繼電器室、蓄電池室,干式變壓器室、干式電容器室、干式空(鐵)芯電抗器室;
(4)除本標準第7.0.1條規定外的電纜隧(廊)道和電纜豎井,廠房內層數大于等于4層的架空電纜橋(支)架,敷設有動力電纜的電纜溝;
(5)煤、焦炭的運輸、儲存及處理系統的建(構)筑物;
(6)石墨型加工車間、噴漆(瀝青)車間、噴鋅處理間、樹脂間、木模間、聚苯乙烯造型間、液氮深冷處理間;
(7)高爐煤氣余壓發電/鼓風系統(TRT/BPRT)和燃氣一蒸汽聯合循環發電系統(CCPP)中的煤氣壓縮機、鼓風機等的罩內;
(8)物理化學分析中心、爐前快速分析室、氧氣化驗室、氫氣化驗室、燃氣化驗室、油分析室。
3、可能散發可燃氣體、可燃蒸氣的煤氣凈化系統的鼓冷、脫硫、粗苯、油庫,苯精制,焦爐地下室,煤氣燒嘴操作平臺等工藝裝置區和儲運區等,在其爆炸危險環境2區內以及附加2區內(具體如下表爆炸危險環境區域劃分),應設置可燃氣體探測報警系統。




4、具有2個及以下工藝廠區的企業,其消防控制室可與主控制室、主操作室或調度室合用。
5、具有3個及以上工藝廠區的企業應設置企業消防安全監控中心,并應有消防安全系統實時監視、消防安全信息管理、火警受理與網絡通信功能。各工藝廠區內的火災報警控制器可設置在報警區域內的主控制室、主操作室或調度室內。
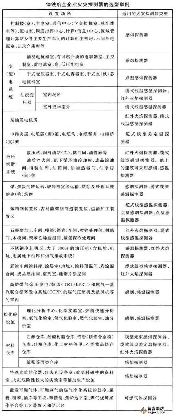
6、火災自動報警系統的設計應符合現行國家標準《火災自動報警系統設計規范》GB50116和以下鋼鐵冶金企業火災探測器選型舉例和電纜區域火災報警系統設計。

電纜區域火災報警系統設計要求:
1、電纜區域火災探測應采用纜式線型差定溫探測器;設置自動滅火系統時,應采用雙回路纜式線型差定溫探測器組合探測。
2、線型火災探測器的一個探測回路不應跨越2個及以上探測區域。
3、線型差定溫探測器的敷設應符合下列規定:
(1)應用于電纜區域時,應逐層并應采用“S”形接觸式敷設;
(2)每個回路的探測器長度不宜大于150.0m。
智淼君安(江蘇)消防工程技術有限公司http://www.jianlaiyiyao.com/海灣消防安全有限公司主營:GST海灣消防報警設備銷售,消防工程施工改造,氣體滅火、電氣/漏電火災、消防水系統施工安裝,售后維修保養,檢測,調試,海灣消防網站:http://www.jianlaiyiyao.com/;海灣消防服務熱線:4006-598-119
本頁關鍵詞:


蘇公網安備32058102002148號