《建筑設計防火規范》又要改啦!
《建筑設計防火規范》GB 50016(局部修訂征求意見-201911)公告如下:
現批準《建筑設計防火規范》GB 50016-2014局部修訂的條文,自20**年**月**日起實施。其中,第*******條(款)為強制性條文,必須嚴格執行。經此次修改的條文同時廢止。
局部續訂條文及具體內容在住房城鄉建設部門戶網站(www.mohurd.gov.cn)公開,并將刊登在近期的《工程建筑標準化》刊物上。
中華人民共和國住房和城鄉建設部
20**年**月**日
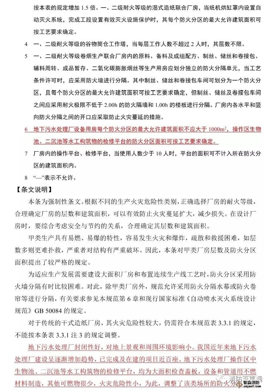
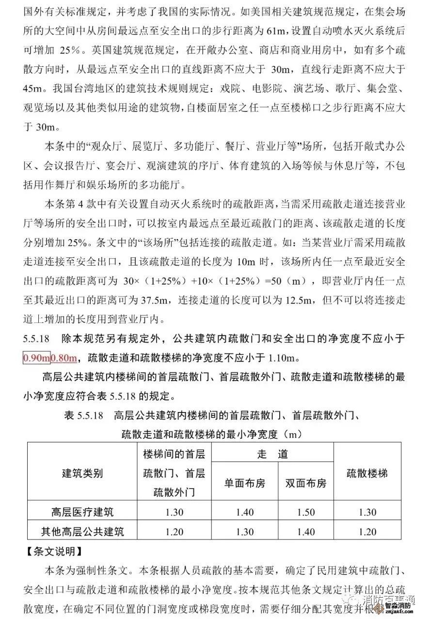
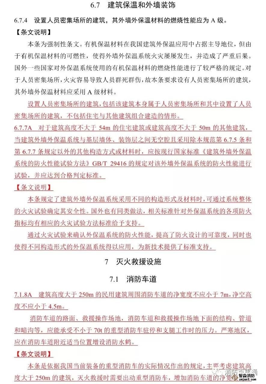
以下為該新版!《建筑設計防火規范》GB 50016(局部修訂征求意見稿-201911)的修訂內容,我們搶先來看看吧!

































































海灣消防安全有限公司主營:GST海灣消防報警設備銷售,消防工程施工改造,氣體滅火、電氣/漏電火災、消防水系統施工安裝,售后維修保養,檢測,調試,海灣消防網站:http://www.jianlaiyiyao.com/;海灣消防服務熱線:4006-598-119
本頁關鍵詞:
上一篇:住建部:項目經理12分扣完責令停止執業! 下一篇:凌晨一場大火,6個人沒了!這里隱患重重,卻一直拒不整改!這現象你身邊也有!


蘇公網安備32058102002148號