驚心 | 滅火器也會爆炸?不合格滅火器潛在危害大!

隨著現代人安全意識的提高,滅火器已經是日常生活不可或缺的部分,無論單位或公共場所都能發現滅火器,就連車主都會在私家車上配置滅火器,但滅火器會爆炸的事情,鮮為人知!
2016年6月,哈爾濱市發生一起悲劇,14歲的男孩小濤因把玩一只滅火器,不幸被炸身亡。
2015年1月,重慶的戴先生在搬運一枚過期車用滅火器時,滅火器發生爆炸,將戴先生右手炸成重傷。
2015年8月,在韓國一個小工廠發生火災,工廠老板當即使用已經過期的滅火器,滅火器在使用瞬間發生爆炸,工廠老板當場死亡。
2013年2月,新疆一個電器商場發生滅火器爆炸事故,墻角的瓶裝滅火器已經變成一張鐵皮。
眾多事故案例表明:滅火器會爆炸
并伴隨著極大的殺傷力和危險性!

今天小編給大家補充一下
安全防護用品的不安全的地方有哪些?
平常大家用來滅火的武器,怎么突然就成為危險品了呢?這里面到底有哪些學問呢?

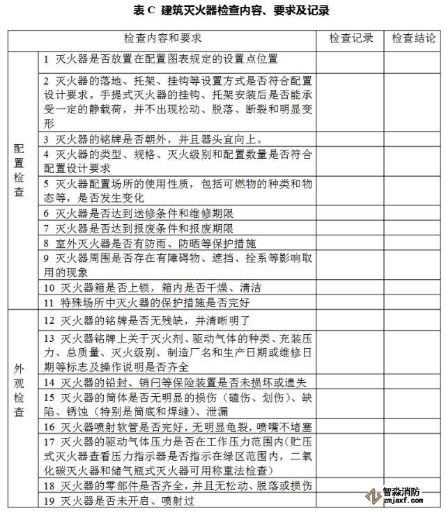
1.1 滅火器的檢查與維護應由相關技術人員承擔。
1.2 每次送修的滅火器數量不得超過計算單元配置滅火器總數量的1/4。超出時,應選擇相同類型和操作方法的滅火器替代,替代滅火器的滅火級別不應小于原配置滅火器的滅火級別。
1.3 檢查或維修后的滅火器均應按原設置點位置擺放。
1.4 需維修、報廢的滅火器應由滅火器生產企業或專業維修單位進行。

2.1 滅火器的配置、外觀等應按附錄C的要求每月進行一次檢查。
2.2 下列場所配置的滅火器,應按附錄C的要求每半月進行一次檢查。
1 候車(機、船)室、歌舞娛樂放映游藝等人員密集的公共場所;
2 堆場、罐區、石油化工裝置區、加油站、鍋爐房、地下室等場所。
2.3 日常巡檢發現滅火器被挪動,缺少零部件,或滅火器配置場所的使用性質發生變化等情況時,應及時處置。
2.4 滅火器的檢查記錄應予保留。

3.1存在機械損傷、明顯銹蝕、滅火劑泄露、被開啟使用過或符合其他維修條件的滅火器應及時進行維修。
3.2 滅火器的維修期限應符合5.4.3表的規定。

4.1 下列類型的滅火器應報廢:
a. 酸堿型滅火器;
b. 化學泡沫型滅火器;
c. 倒置使用型滅火器;
d. 氯溴甲烷、四氯化碳滅火器;
e. 國家政策明令淘汰的其他類型滅火器。
4.2 有下列情況之一的滅火器應報廢:
a. 筒體嚴重銹蝕,(銹蝕面積大于、等于筒體總面積的1/3,表面有凹坑;
b. 筒體明顯變形,機械損傷嚴重;
c. 器頭存在裂紋,無泄壓機構;
d. 筒體為平底等結構不合理;
e. 沒有間歇噴射機構的手提式;
f. 沒有生產廠名稱和出廠年月,包括銘牌脫落,或雖有銘牌,但已看不清生產廠名稱,或出廠年月鋼印無法識別;
g. 筒體有錫焊、銅焊或補綴等修補痕跡;
h. 被火燒過。
h. 滅火器出廠時間達到或超過表5.4.3規定的報廢期限時應報廢。

i. 滅火器報廢后,應按照等效替代的原則進行更換。


1. 它本身就屬于壓力容器的一種,常溫下其內部保持壓力約1.5MPa;
2. 它如果被太陽高溫暴曬,就會增加它的危險性;
3. 當瓶體老化或密封件老化不能承受正常壓力時,就容易發生爆炸。


滅火器為一年一檢,正常滅火器有個壓力表,指向“紅色”區域屬于壓力不足,需要填充干粉;指向“綠色”區域屬于正常使用范圍;而指向“黃色”區域屬于超出正常壓力使用范圍,如果指針指示到黃色區域,需去指定部門進行泄壓。
滅火器手柄處有一個安全栓,平時存放時千萬不要拔下來,拔下來后手不小心一壓就會將干粉噴射出。另外手不要離噴射軟管頭過近,應該向后一點把住,噴射時要順風噴射,如果逆風噴射就會導致干粉刮到自己身上或眼睛里。
此外噴射軟管時間過長容易老化、斷裂,如發生斷裂噴射時干粉會進入眼中。還有噴射嘴與瓶體接口處放置時間過長容易造成氧化、如發生氧化現象使用時會有很大壓力,容易產生爆炸。
滅火應放置干燥通風處,放置凍、潮,嚴禁暴曬。廢棄的滅火器應送到指定部門進行回收處理,如隨意丟棄遇陽光暴曬容易存在危險。

從出廠日期算起,達到年限必須報廢:
手提式干粉滅火器(貯氣瓶式)——8 年
手提貯壓式干粉滅火器——10 年
推車式干粉滅火器(貯氣瓶式)——10 年
推車貯壓式干粉滅火器——12 年
——布置的位置應方便檢查和維護
——定期檢測壓力、容量等是否正常
——經常檢查其外表有無創傷
——搬運時不能倒置,輕拿輕放
——嚴禁擅自拆裝,自行灌裝維修
——嚴禁將滅火器當做廢鐵賣出
智淼君安(江蘇)消防工程技術有限公司http://www.jianlaiyiyao.com/
海灣消防安全有限公司主營:GST海灣消防報警設備銷售,消防工程施工改造,氣體滅火、電氣/漏電火災、消防水系統施工安裝,售后維修保養,檢測,調試,海灣消防網站:http://www.jianlaiyiyao.com/;海灣消防服務熱線:4006-598-119
本頁關鍵詞:


蘇公網安備32058102002148號