消防產品現場檢查消火栓水系統
6.8.1 室內消火栓
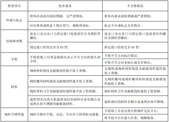
6.8.1.1 檢查項目
檢查項目、技術要求和不合格情況見表52。
6.8.1.2 檢查方法
6.8.1.2.1 目測檢查室內消火栓的外觀與標志、結構和參數、手輪、材料等。
6.8.1.2.2 用螺紋規檢查進水口及出水口與固定接口連接部位的螺紋。
6.8.1.2.3 用手轉動手輪,以直觀和手感檢查閥桿升降及閥瓣開啟的情況。
螺紋塞規、螺紋環規。
6.8.2 室外消火栓
6.8.2.1 檢查項目
檢查項目、技術要求和不合格情況見表53。
6.8.2.2 檢查方法
目測和手動檢查室外消火栓外觀質量和標志、消防接口的本體材料以及排放余水裝置。
6.8.3 消防水泵接合器
6.8.3.1 檢查項目
檢查項目、技術要求和不合格情況見表54。
6.8.3.2 檢查方法
目測檢查消防水泵接合器外觀質量和標志、基本功能和消防接口的本體材料。
6.8.4.1 檢查項目
檢查項目、技術要求和不合格情況見表55。
6.8.4.2 檢查方法
6.8.4.2.1 目測檢查消火栓箱標志、器材的配置、器材的性能、連接性能、箱門、水帶安置和電器設備。
6.8.4.2.2 將箱內的室內消火栓、消防水帶、消防水槍連接,檢查是否牢靠。檢查消防水帶與接口的連接是否牢靠。
6.8.4.2.3 用錘擊碎控制按鈕玻璃或擰下壓蓋,檢查觸點是否接通,即消防控制中心是否有信號或消防水泵是否啟動,指示燈是否亮。
6.8.5.1 檢查項目
檢查項目、技術要求和不合格情況見表56。
6.8.5.2.1 目測檢查消防軟管卷盤外觀質量、軟管質量和結構要求,用鋼卷尺測軟管長度,用直角尺測卷盤擺動角。
6.8.5.2.2 向消防軟管卷盤通水至額定工作壓力,觀察各連接部位的密封情況。
6.8.5.2.3 將消防軟管卷盤旋轉軸固定,用測力計拉動軟管,計算啟動力矩,觀察卷盤能否轉動。
6.8.5.3 檢驗儀器
鋼卷尺:最小分辨率為 1 mm,量程不小于 40 m;
直角尺。 智淼君安(江蘇)消防工程技術有限公司http://www.jianlaiyiyao.com/
海灣消防安全有限公司主營:GST海灣消防報警設備銷售,消防工程施工改造,氣體滅火、電氣/漏電火災、消防水系統施工安裝,售后維修保養,檢測,調試,海灣消防網站:http://www.jianlaiyiyao.com/;海灣消防服務熱線:4006-598-119
6.8.1.1 檢查項目
檢查項目、技術要求和不合格情況見表52。
6.8.1.2 檢查方法
6.8.1.2.1 目測檢查室內消火栓的外觀與標志、結構和參數、手輪、材料等。
6.8.1.2.2 用螺紋規檢查進水口及出水口與固定接口連接部位的螺紋。
6.8.1.2.3 用手轉動手輪,以直觀和手感檢查閥桿升降及閥瓣開啟的情況。
表52

6.8.1.3 檢測器具 
螺紋塞規、螺紋環規。
6.8.2 室外消火栓
6.8.2.1 檢查項目
檢查項目、技術要求和不合格情況見表53。
6.8.2.2 檢查方法
目測和手動檢查室外消火栓外觀質量和標志、消防接口的本體材料以及排放余水裝置。
6.8.3 消防水泵接合器
6.8.3.1 檢查項目
檢查項目、技術要求和不合格情況見表54。
6.8.3.2 檢查方法
目測檢查消防水泵接合器外觀質量和標志、基本功能和消防接口的本體材料。
表53

表54

6.8.4 消火栓箱 
表54

6.8.4.1 檢查項目
檢查項目、技術要求和不合格情況見表55。
6.8.4.2 檢查方法
6.8.4.2.1 目測檢查消火栓箱標志、器材的配置、器材的性能、連接性能、箱門、水帶安置和電器設備。
6.8.4.2.2 將箱內的室內消火栓、消防水帶、消防水槍連接,檢查是否牢靠。檢查消防水帶與接口的連接是否牢靠。
6.8.4.2.3 用錘擊碎控制按鈕玻璃或擰下壓蓋,檢查觸點是否接通,即消防控制中心是否有信號或消防水泵是否啟動,指示燈是否亮。
表55

6.8.5 消防軟管卷盤 
6.8.5.1 檢查項目
檢查項目、技術要求和不合格情況見表56。
表56

6.8.5.2 檢查方法 
6.8.5.2.1 目測檢查消防軟管卷盤外觀質量、軟管質量和結構要求,用鋼卷尺測軟管長度,用直角尺測卷盤擺動角。
6.8.5.2.2 向消防軟管卷盤通水至額定工作壓力,觀察各連接部位的密封情況。
6.8.5.2.3 將消防軟管卷盤旋轉軸固定,用測力計拉動軟管,計算啟動力矩,觀察卷盤能否轉動。
6.8.5.3 檢驗儀器
鋼卷尺:最小分辨率為 1 mm,量程不小于 40 m;
直角尺。 智淼君安(江蘇)消防工程技術有限公司http://www.jianlaiyiyao.com/
海灣消防安全有限公司主營:GST海灣消防報警設備銷售,消防工程施工改造,氣體滅火、電氣/漏電火災、消防水系統施工安裝,售后維修保養,檢測,調試,海灣消防網站:http://www.jianlaiyiyao.com/;海灣消防服務熱線:4006-598-119
本頁關鍵詞:
上一篇:消防設備現場檢查消防給水設備 下一篇:消防噴淋系統的噴淋頭顏色代表溫度說明
技術資料更多 >>


蘇公網安備32058102002148號