消防產品現場檢查氣體滅火設備
6.4.1 鹵代烷和惰性氣體滅火系統
6.4.1.1 檢查項目
檢查項目、技術要求和不合格情況見表36。
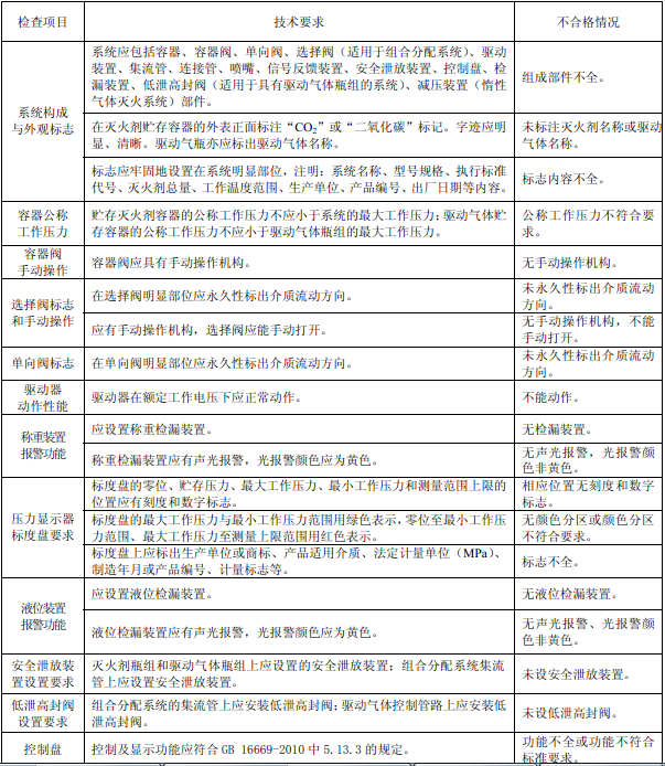
6.4.1.2.1 系統構成與外觀標志
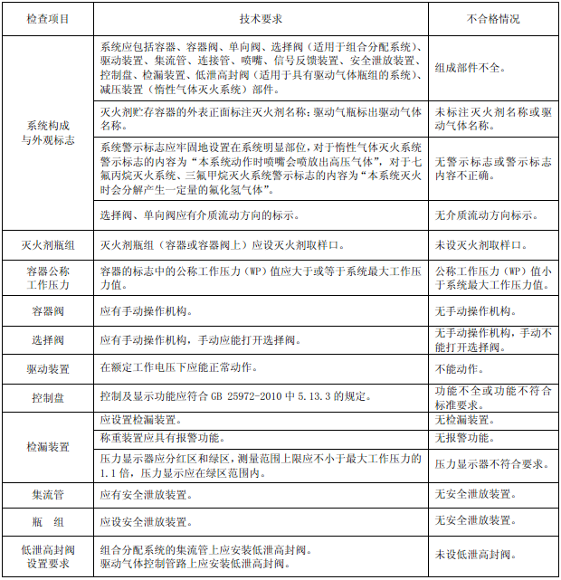
6.4.1.2.1.1 檢查系統是否包括容器、容器閥、單向閥、選擇閥(適用于組合分配系統)、驅動裝置、集流管、連接管、噴嘴、信號反饋裝置、安全泄放裝置、控制盤、檢漏裝置、低泄高封閥(適用于具有驅動氣體瓶組的系統)、減壓裝置(惰性氣體滅火系統)部件。
6.4.1.2.1.2 檢查滅火劑貯存容器的外表正面是否標注滅火藥劑名稱、驅動氣瓶是否標出驅動氣體名稱。
6.4.1.2.1.3 檢查系統警示標志的內容是否符合標準要求。
6.4.1.2.1.4 檢查選擇閥、單向閥是否有介質流動方向的標示。
6.4.1.2.2 容器公稱工作壓力
檢查容器的標志,標志中的公稱工作壓力(WP)值是否大于或等于系統最大工作壓力值。
6.4.1.2.3 容器閥
檢查容器閥是否有手動操作機構。
6.4.1.2.4 選擇閥
檢查選擇閥是否有手動操作機構,用手操作選擇閥手動機構,檢查是否能打開選擇閥。
6.4.1.2.5 驅動器
6.4.1.2.5.1 對于電磁型驅動器,應將電磁型驅動器從被驅動的閥門上卸下,向電磁型驅動器施加額定工作電壓,檢查電磁閥能否動作可靠。試驗后應將電磁閥復位后安裝在被驅動的閥門上。
6.4.1.2.5.2 對于電爆型驅動器,在具有備用電爆元件的前提下進行本項檢查。將電爆型驅動器卸下,施加額定工作電壓,檢查電爆型驅動器是否動作可靠。試驗后應換上新的電爆元件。
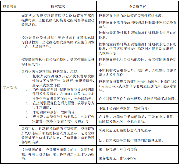
6.4.1.2.6 控制盤
6.4.1.2.6.1 檢查前應斷開系統啟動回路,可用等效負載代替。
6.4.1.2.6.2 檢查控制盤是否有自動、手動啟動滅火系統功能,自動狀態、手動狀態有無明顯標志,是否能相互轉換。無論控制盤處于自動或手動狀態,手動操作啟動是否始終有效。
6.4.1.2.6.3 控制盤是否有延遲啟動功能,延遲時間0s~30s是否連續可調,如采用分檔調節時,每檔間隔是否大于5s。
6.4.1.2.6.4 在控制盤設置“緊急啟動”按鍵時,該鍵是否有避免人員誤觸及的保護措施;設置“緊急中斷”按鍵時,按鍵是否置于易操作部位。
6.4.1.2.6.5 控制盤是否有滅火系統啟動后的滅火劑噴灑情況的反饋信號顯示功能。
6.4.1.2.6.6 控制盤是否提供控制外部設備的接線端子。
6.4.1.2.7 檢漏裝置
采用稱重裝置檢漏的,將滅火劑瓶組輕輕抬起,觀察檢漏裝置是否能發出聲、光報警;采用壓力顯示器檢漏的,觀察示值是否在綠區范圍,壓力顯示器的測量上限是否滿足要求。
6.4.1.2.8 集流管
檢查是否有安全泄放裝置。
6.4.1.2.9 低泄高封閥
根據系統特點檢查是否設低泄高封閥。
6.4.1.3 檢測器具
24 V電源或220 V電源(根據零部件的要求選擇電源)。
6.4.2 高壓二氧化碳滅火系統
6.4.2.1 檢查項目
檢查項目、技術要求和不合格情況見表37。
6.4.2.2 檢查方法
6.4.2.2.1 容器公稱工作壓力
檢查容器的標志,標志中的公稱工作壓力(WP)值是否大于或等于系統最大工作壓力值。
6.4.2.2.2 手動操作性能
檢查容器閥是否具有手動操作機構。
用手操作選擇閥手動機構,是否能打開選擇閥。
6.4.2.2.3 驅動器
6.4.2.2.3.1 對于電磁型驅動器,將電磁型驅動器的電磁閥卸下,施加額定工作電壓啟動電磁閥,檢查電磁閥能否動作可靠。試驗后應將電磁閥復原。
6.4.2.2.3.2 對于電爆型驅動器,在有備用電爆元件的前提下進行本項檢查。將電爆型驅動器卸下,施加額定工作電壓,檢查電爆型驅動器是否動作可靠。試驗后應換上新的電爆元件。
6.4.2.2.4 系統標志
檢查標志是否齊全;檢查滅火劑貯存容器外表正面是否有“CO2”或“二氧化碳”字樣。
6.4.2.2.5 系統檢漏裝置要求
采用稱重裝置檢漏的,將滅火劑瓶組輕輕抬起,檢查檢漏裝置是否能發出聲、光報警;光報警顏色是否符合要求。
6.4.2.2.6 安全泄放裝置
檢查貯存滅火劑的容器(或容器閥)上是否設泄放裝置。
6.4.2.2.7 低泄高封閥
根據系統特點檢查是否設低泄高封閥。
6.4.2.2.8 介質流向標識檢查
檢查選擇閥、單向閥閥體上是否有永久性介質流向箭頭。
6.4.2.2.9 壓力顯示器檢查
檢查壓力顯示器標度盤是否按要求設置紅綠分區、分區是否合理、是否刻度和數字標識、標度盤標志是否齊全。
6.4.2.2.10.1 檢查前應斷開系統啟動回路,可用等效負載代替。
6.4.2.2.10.2 檢查控制盤是否有自動、手動啟動滅火系統功能,自動狀態、手動狀態有無明顯標志,是否能相互轉換。無論控制盤處于自動或手動狀態,手動操作啟動是否始終有效。
6.4.2.2.10.3 控制盤是否有延遲啟動功能,延遲時間0s~30s是否連續可調,如采用分檔調節時,每檔間隔是否大于5s。
6.4.2.2.10.4 在控制盤設置“緊急啟動”按鍵時,該鍵是否有避免人員誤觸及的保護措施;設置“緊急中斷”按鍵時,按鍵是否置于易操作部位。
6.4.2.2.10.5 控制盤是否有滅火系統啟動后的滅火劑噴灑情況的反饋信號顯示功能。
6.4.2.2.10.6 控制盤是否提供控制外部設備的接線端子。
6.4.2.3 檢測器具
24 V電源或220 V電源(根據零部件的要求選擇電源)。
6.4.3 固定滅火系統控制裝置
檢查項目、技術要求和不合格情況見表38。
6.4.3.2 檢查方法
6.4.3.2.1 首先確認固定滅火控制裝置配接驅動裝置的驅動電壓,并在至少兩個不同部位或不同區域配接負載,接通電源,處于正常監視狀態。使控制裝置發出驅動信號,觀察控制裝置的狀態和負載啟動情況。
6.4.3.2.2 手動操作控制裝置的自檢機構,觀察所有指示燈(器)的指示情況。
6.4.3.2.3 將與控制裝置連接的某個負載斷開,觀察控制裝置的聲、光故障信號。
6.4.3.2.4 對具有火災報警功能的控制裝置,通過火災報警觸發器件使控制裝置處于報警狀態和故障狀態,并觀察相應的聲、光信號。
6.4.3.2.5 對具有手、自動轉換功能的控制裝置,使裝置處于自動狀態,然后手動啟動,觀察負載啟動情況和控制裝置狀態指示情況。
6.4.3.2.6 切斷控制裝置的主電源,使其由備用電源供電,再恢復主電源,檢查控制裝置的主備電源的轉換情況、狀態指示情況。
6.4.4 熱氣溶膠滅火裝置
6.4.4.1 檢查項目
檢查項目、技術要求和不合格情況見表39。
6.4.4.2.1 外觀
目測檢查。
6.4.4.2.2 材料和聯動性能
目測檢查。
6.4.4.2.3 裝置的使用有效期
檢查裝置的銘牌,查看滅火裝置是否在使用有效期內。
6.4.4.2.4 控制裝置
檢查裝置是否具有“檢修開關”,其光信號顯示是否為黃色。
6.4.4.2.5 遠程啟動按鈕
檢查配套使用的按鈕是否具有避免人員誤啟動的措施。
6.4.5 低壓二氧化碳滅火系統
6.4.5.1 檢查項目
檢查項目、技術要求和不合格情況見表40。
6.4.5.2 檢查方法
6.4.5.2.1 滅火劑貯存容器
6.4.5.2.1.1 資質檢查
檢查滅火劑貯存容器有無壓力容器安全監察機構出具的監檢證書,壓力容器制造單位有無資質。
6.4.5.2.1.2 安全要求
檢查滅火劑貯存容器是否設置安全閥。
6.4.5.2.2 檢修閥開關狀態標志
檢查檢修閥是否具有開啟狀態的指示標志,并有鎖住機構。正常運行狀態下,檢修閥處于開啟狀態,鎖住機構應確保其他操作人員不能使檢修閥關閉。
6.4.5.2.3 容器超壓泄放閥的設置
檢查貯存裝置上是否設有容器超壓泄放閥;容器超壓泄放閥的數量設置是否滿足標準要求;檢查容器超壓泄放閥與滅火劑貯存容器間是否設置檢修閥;容器超壓泄放閥是否垂直安裝,并與滅火劑貯存容器最高液面以上的氣相空間相通。
6.4.5.2.4 滅火劑量顯示裝置
檢查裝置是否具有滅火劑量顯示裝置。液位計、秤重裝置是否能直接或間接顯示容器內的實際液位(適用時)。
6.4.5.2.5 總控閥閥位指示和開關方向
檢查球閥或蝶閥結構的總控閥有無閥位指示標志(“開”和“關”或“OPEN”和“CLOSE”),指示標志是否清晰、易見。利用手輪開啟的閥門,在手輪上是否標有開關方向。
6.4.5.2.6.1 檢查貯存裝置上是否設有高、低壓力報警裝置;光報警信號是否為紅色,在一般光線下,距3m處是否清晰可見。
6.4.5.2.6.2 檢查貯存裝置上是否設有高、低液位報警裝置;光報警信號是否為紅色,在一般光線下,距3m處是否清晰可見。
6.4.5.2.7 系統構成
6.4.5.2.7.1 檢查系統是否至少由貯存裝置、總控閥、驅動器、噴嘴、管路超壓泄放裝置、信號反饋裝置、控制器等部件構成。
6.4.5.2.7.2 檢查系統銘牌內容是否符合GB 19572要求。
6.4.5.2.7.3 檢查滅火劑貯存容器外表面是否標有“低壓二氧化碳”或“LOW PRESSURE CARBON DIOXIDE”字樣,字跡是否明顯、清晰。
6.4.5.2.7.4 檢查選擇閥上是否有永久標志,標明被防護區的名稱或代號。
6.4.5.3 檢查器具
秒表。
6.4.6 懸掛式氣體滅火裝置
6.4.6.1 檢查項目
檢查項目、技術要求和不合格情況見表41。
6.4.6.2 檢查方法
6.4.6.2.1 外觀
檢查外觀、是否有標牌,標牌內容是否齊全。
6.4.6.2.2 滅火裝置容器公稱工作壓力
檢查滅火裝置容器的公稱工作壓力是否低于裝置的最大工作壓力。
6.4.6.2.3 噴嘴標志
檢查在噴嘴明顯部位是否永久性標出要求內容。
6.4.6.2.4 感溫釋放組件外觀
檢查感溫釋放組件公稱動作溫度與顏色標志是否符合要求。
6.4.6.2.5 電爆型驅動器
檢查是否設有雙電爆型驅動器。
6.4.6.2.6 壓力顯示器
目測檢查。
6.4.6.2.7 信號反饋裝置
對于具有聯動啟動功能的裝置是否設有信號反饋裝置。
6.4.7.1 檢查項目
檢查項目、技術要求和不合格情況見表42。
6.4.7.2 檢查方法
6.4.7.2.1 外觀質量
6.4.7.2.1.1 檢查裝置各構成部件是否有明顯的加工缺陷或機械損傷,部件外表面是否進行防腐蝕處理,防腐涂層、鍍層是否完整、均勻。
6.4.7.2.1.2 檢查裝置的銘牌是否設置在明顯部位,標示內容是否符合 GB 16670 要求。
6.4.7.2.2 滅火劑瓶組標志
檢查滅火劑瓶組外表正面是否標注滅火劑名稱或商品名稱、滅火劑充裝量。
6.4.7.2.3 容器公稱工作壓力
檢查容器的公稱工作壓力(WP值)是否不低于相應系統的最大工作壓力。
6.4.7.2.4.1 檢查滅火劑瓶組和驅動氣體瓶組(適用時)是否設檢漏部件。
6.4.7.2.4.2 檢查稱重部件標志是否標出:生產單位或商標、型號規格、稱重范圍等。
6.4.7.2.4.3 檢查壓力顯示器標度盤是否滿足 GB 16670 要求。
6.4.8 廚房設備滅火裝置
6.4.8.1 檢查項目
檢查項目、技術要求和不合格情況見表43。
6.4.8.2 檢查方法
6.4.8.2.1 裝置部件與外觀標志
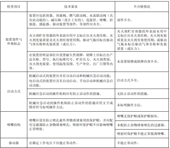
6.4.8.2.1.1 檢查裝置是否包括容器、容器閥、燃氣聯動閥、水流聯動閥(具有此功能的)、減壓閥(設計上有的)、連接管、噴嘴、控制盤、感溫器、驅動裝置等部件。
6.4.8.2.1.2 檢查滅火劑貯存容器的外表面是否用中文標注出滅火劑名稱、滅火劑充裝質量及滅火劑有效使用期。驅動氣瓶是否標出驅動氣體名稱和充裝質量(或壓力)。
6.4.8.2.1.3 檢查裝置的銘牌是否標注有產品名稱、型號、執行標準代號、貯存壓力、滅火劑類別、滅火劑充裝量、使用溫度范圍、生產單位、出廠日期等內容。
6.4.8.2.2 啟動方式
6.4.8.2.2.1 檢查機械啟動式的裝置是否具有自動啟動和機械應急啟動功能。
6.4.8.2.2.2 檢查電啟動式的裝置是否具有自動啟動、手動啟動和機械應急啟動功能。
6.4.8.2.2.3 檢查機械應急啟動的操作機構是否有防止誤動作的措施。
6.4.8.2.2.4 檢查機械應急啟動的操作機構是否用文字或圖形符號標明操作方法。
6.4.8.2.3.1 檢查噴嘴是否設有防止噴孔被外界物質堵塞用的保護帽,是否配有防止雜物堵塞噴孔的過濾器。
6.4.8.2.3.2 檢查噴射時保護帽是否能正常脫離噴嘴。
6.4.8.2.4 驅動器
6.4.8.2.4.1 對于電磁型驅動器,應將電磁型驅動器從被驅動的閥門上卸下,向電磁型驅動器施加額定工作電壓,檢查電磁閥能否動作可靠。試驗后應將電磁閥復位后安裝在被驅動的閥門上。
6.4.8.2.4.2 對于電爆型驅動器,在具有備用電爆元件的前提下進行本項檢查。將電爆型驅動器卸下,施加額定工作電壓,檢查電爆型驅動器是否動作可靠。試驗后應換上新的電爆元件。
6.4.8.3 檢測器具
24V電源或220V電源(根據零部件的要求選擇電源)。 智淼君安(江蘇)消防工程技術有限公司http://www.jianlaiyiyao.com/
海灣消防安全有限公司主營:GST海灣消防報警設備銷售,消防工程施工改造,氣體滅火、電氣/漏電火災、消防水系統施工安裝,售后維修保養,檢測,調試,海灣消防網站:http://www.jianlaiyiyao.com/;海灣消防服務熱線:4006-598-119
6.4.1.1 檢查項目
檢查項目、技術要求和不合格情況見表36。
表36
6.4.1.2 檢查方法
6.4.1.2.1 系統構成與外觀標志
6.4.1.2.1.1 檢查系統是否包括容器、容器閥、單向閥、選擇閥(適用于組合分配系統)、驅動裝置、集流管、連接管、噴嘴、信號反饋裝置、安全泄放裝置、控制盤、檢漏裝置、低泄高封閥(適用于具有驅動氣體瓶組的系統)、減壓裝置(惰性氣體滅火系統)部件。
6.4.1.2.1.2 檢查滅火劑貯存容器的外表正面是否標注滅火藥劑名稱、驅動氣瓶是否標出驅動氣體名稱。
6.4.1.2.1.3 檢查系統警示標志的內容是否符合標準要求。
6.4.1.2.1.4 檢查選擇閥、單向閥是否有介質流動方向的標示。
6.4.1.2.2 容器公稱工作壓力
檢查容器的標志,標志中的公稱工作壓力(WP)值是否大于或等于系統最大工作壓力值。
6.4.1.2.3 容器閥
檢查容器閥是否有手動操作機構。
6.4.1.2.4 選擇閥
檢查選擇閥是否有手動操作機構,用手操作選擇閥手動機構,檢查是否能打開選擇閥。
6.4.1.2.5 驅動器
6.4.1.2.5.1 對于電磁型驅動器,應將電磁型驅動器從被驅動的閥門上卸下,向電磁型驅動器施加額定工作電壓,檢查電磁閥能否動作可靠。試驗后應將電磁閥復位后安裝在被驅動的閥門上。
6.4.1.2.5.2 對于電爆型驅動器,在具有備用電爆元件的前提下進行本項檢查。將電爆型驅動器卸下,施加額定工作電壓,檢查電爆型驅動器是否動作可靠。試驗后應換上新的電爆元件。
6.4.1.2.6 控制盤
6.4.1.2.6.1 檢查前應斷開系統啟動回路,可用等效負載代替。
6.4.1.2.6.2 檢查控制盤是否有自動、手動啟動滅火系統功能,自動狀態、手動狀態有無明顯標志,是否能相互轉換。無論控制盤處于自動或手動狀態,手動操作啟動是否始終有效。
6.4.1.2.6.3 控制盤是否有延遲啟動功能,延遲時間0s~30s是否連續可調,如采用分檔調節時,每檔間隔是否大于5s。
6.4.1.2.6.4 在控制盤設置“緊急啟動”按鍵時,該鍵是否有避免人員誤觸及的保護措施;設置“緊急中斷”按鍵時,按鍵是否置于易操作部位。
6.4.1.2.6.5 控制盤是否有滅火系統啟動后的滅火劑噴灑情況的反饋信號顯示功能。
6.4.1.2.6.6 控制盤是否提供控制外部設備的接線端子。
6.4.1.2.7 檢漏裝置
采用稱重裝置檢漏的,將滅火劑瓶組輕輕抬起,觀察檢漏裝置是否能發出聲、光報警;采用壓力顯示器檢漏的,觀察示值是否在綠區范圍,壓力顯示器的測量上限是否滿足要求。
6.4.1.2.8 集流管
檢查是否有安全泄放裝置。
6.4.1.2.9 低泄高封閥
根據系統特點檢查是否設低泄高封閥。
6.4.1.3 檢測器具
24 V電源或220 V電源(根據零部件的要求選擇電源)。
6.4.2 高壓二氧化碳滅火系統
6.4.2.1 檢查項目
檢查項目、技術要求和不合格情況見表37。
6.4.2.2 檢查方法
6.4.2.2.1 容器公稱工作壓力
檢查容器的標志,標志中的公稱工作壓力(WP)值是否大于或等于系統最大工作壓力值。
6.4.2.2.2 手動操作性能
檢查容器閥是否具有手動操作機構。
用手操作選擇閥手動機構,是否能打開選擇閥。
6.4.2.2.3 驅動器
6.4.2.2.3.1 對于電磁型驅動器,將電磁型驅動器的電磁閥卸下,施加額定工作電壓啟動電磁閥,檢查電磁閥能否動作可靠。試驗后應將電磁閥復原。
6.4.2.2.3.2 對于電爆型驅動器,在有備用電爆元件的前提下進行本項檢查。將電爆型驅動器卸下,施加額定工作電壓,檢查電爆型驅動器是否動作可靠。試驗后應換上新的電爆元件。
6.4.2.2.4 系統標志
檢查標志是否齊全;檢查滅火劑貯存容器外表正面是否有“CO2”或“二氧化碳”字樣。
6.4.2.2.5 系統檢漏裝置要求
采用稱重裝置檢漏的,將滅火劑瓶組輕輕抬起,檢查檢漏裝置是否能發出聲、光報警;光報警顏色是否符合要求。
6.4.2.2.6 安全泄放裝置
檢查貯存滅火劑的容器(或容器閥)上是否設泄放裝置。
6.4.2.2.7 低泄高封閥
根據系統特點檢查是否設低泄高封閥。
6.4.2.2.8 介質流向標識檢查
檢查選擇閥、單向閥閥體上是否有永久性介質流向箭頭。
6.4.2.2.9 壓力顯示器檢查
檢查壓力顯示器標度盤是否按要求設置紅綠分區、分區是否合理、是否刻度和數字標識、標度盤標志是否齊全。
表37

6.4.2.2.10 控制盤 
6.4.2.2.10.1 檢查前應斷開系統啟動回路,可用等效負載代替。
6.4.2.2.10.2 檢查控制盤是否有自動、手動啟動滅火系統功能,自動狀態、手動狀態有無明顯標志,是否能相互轉換。無論控制盤處于自動或手動狀態,手動操作啟動是否始終有效。
6.4.2.2.10.3 控制盤是否有延遲啟動功能,延遲時間0s~30s是否連續可調,如采用分檔調節時,每檔間隔是否大于5s。
6.4.2.2.10.4 在控制盤設置“緊急啟動”按鍵時,該鍵是否有避免人員誤觸及的保護措施;設置“緊急中斷”按鍵時,按鍵是否置于易操作部位。
6.4.2.2.10.5 控制盤是否有滅火系統啟動后的滅火劑噴灑情況的反饋信號顯示功能。
6.4.2.2.10.6 控制盤是否提供控制外部設備的接線端子。
6.4.2.3 檢測器具
24 V電源或220 V電源(根據零部件的要求選擇電源)。
6.4.3 固定滅火系統控制裝置
表38

6.4.3.1 檢查項目
檢查項目、技術要求和不合格情況見表38。
6.4.3.2 檢查方法
6.4.3.2.1 首先確認固定滅火控制裝置配接驅動裝置的驅動電壓,并在至少兩個不同部位或不同區域配接負載,接通電源,處于正常監視狀態。使控制裝置發出驅動信號,觀察控制裝置的狀態和負載啟動情況。
6.4.3.2.2 手動操作控制裝置的自檢機構,觀察所有指示燈(器)的指示情況。
6.4.3.2.3 將與控制裝置連接的某個負載斷開,觀察控制裝置的聲、光故障信號。
6.4.3.2.4 對具有火災報警功能的控制裝置,通過火災報警觸發器件使控制裝置處于報警狀態和故障狀態,并觀察相應的聲、光信號。
6.4.3.2.5 對具有手、自動轉換功能的控制裝置,使裝置處于自動狀態,然后手動啟動,觀察負載啟動情況和控制裝置狀態指示情況。
6.4.3.2.6 切斷控制裝置的主電源,使其由備用電源供電,再恢復主電源,檢查控制裝置的主備電源的轉換情況、狀態指示情況。
6.4.4 熱氣溶膠滅火裝置
6.4.4.1 檢查項目
檢查項目、技術要求和不合格情況見表39。
表39

6.4.4.2 檢查方法 
6.4.4.2.1 外觀
目測檢查。
6.4.4.2.2 材料和聯動性能
目測檢查。
6.4.4.2.3 裝置的使用有效期
檢查裝置的銘牌,查看滅火裝置是否在使用有效期內。
6.4.4.2.4 控制裝置
檢查裝置是否具有“檢修開關”,其光信號顯示是否為黃色。
6.4.4.2.5 遠程啟動按鈕
檢查配套使用的按鈕是否具有避免人員誤啟動的措施。
6.4.5 低壓二氧化碳滅火系統
6.4.5.1 檢查項目
檢查項目、技術要求和不合格情況見表40。
6.4.5.2 檢查方法
6.4.5.2.1 滅火劑貯存容器
6.4.5.2.1.1 資質檢查
檢查滅火劑貯存容器有無壓力容器安全監察機構出具的監檢證書,壓力容器制造單位有無資質。
6.4.5.2.1.2 安全要求
檢查滅火劑貯存容器是否設置安全閥。
6.4.5.2.2 檢修閥開關狀態標志
檢查檢修閥是否具有開啟狀態的指示標志,并有鎖住機構。正常運行狀態下,檢修閥處于開啟狀態,鎖住機構應確保其他操作人員不能使檢修閥關閉。
6.4.5.2.3 容器超壓泄放閥的設置
檢查貯存裝置上是否設有容器超壓泄放閥;容器超壓泄放閥的數量設置是否滿足標準要求;檢查容器超壓泄放閥與滅火劑貯存容器間是否設置檢修閥;容器超壓泄放閥是否垂直安裝,并與滅火劑貯存容器最高液面以上的氣相空間相通。
6.4.5.2.4 滅火劑量顯示裝置
檢查裝置是否具有滅火劑量顯示裝置。液位計、秤重裝置是否能直接或間接顯示容器內的實際液位(適用時)。
6.4.5.2.5 總控閥閥位指示和開關方向
檢查球閥或蝶閥結構的總控閥有無閥位指示標志(“開”和“關”或“OPEN”和“CLOSE”),指示標志是否清晰、易見。利用手輪開啟的閥門,在手輪上是否標有開關方向。
表40

6.4.5.2.6 報警裝置的設置
6.4.5.2.6.1 檢查貯存裝置上是否設有高、低壓力報警裝置;光報警信號是否為紅色,在一般光線下,距3m處是否清晰可見。
6.4.5.2.6.2 檢查貯存裝置上是否設有高、低液位報警裝置;光報警信號是否為紅色,在一般光線下,距3m處是否清晰可見。
6.4.5.2.7 系統構成
6.4.5.2.7.1 檢查系統是否至少由貯存裝置、總控閥、驅動器、噴嘴、管路超壓泄放裝置、信號反饋裝置、控制器等部件構成。
6.4.5.2.7.2 檢查系統銘牌內容是否符合GB 19572要求。
6.4.5.2.7.3 檢查滅火劑貯存容器外表面是否標有“低壓二氧化碳”或“LOW PRESSURE CARBON DIOXIDE”字樣,字跡是否明顯、清晰。
6.4.5.2.7.4 檢查選擇閥上是否有永久標志,標明被防護區的名稱或代號。
6.4.5.3 檢查器具
秒表。
6.4.6 懸掛式氣體滅火裝置
6.4.6.1 檢查項目
檢查項目、技術要求和不合格情況見表41。
6.4.6.2 檢查方法
6.4.6.2.1 外觀
檢查外觀、是否有標牌,標牌內容是否齊全。
6.4.6.2.2 滅火裝置容器公稱工作壓力
檢查滅火裝置容器的公稱工作壓力是否低于裝置的最大工作壓力。
6.4.6.2.3 噴嘴標志
檢查在噴嘴明顯部位是否永久性標出要求內容。
6.4.6.2.4 感溫釋放組件外觀
檢查感溫釋放組件公稱動作溫度與顏色標志是否符合要求。
6.4.6.2.5 電爆型驅動器
檢查是否設有雙電爆型驅動器。
6.4.6.2.6 壓力顯示器
目測檢查。
6.4.6.2.7 信號反饋裝置
對于具有聯動啟動功能的裝置是否設有信號反饋裝置。
表41

6.4.7 柜式氣體滅火裝置 
6.4.7.1 檢查項目
檢查項目、技術要求和不合格情況見表42。
6.4.7.2 檢查方法
6.4.7.2.1 外觀質量
6.4.7.2.1.1 檢查裝置各構成部件是否有明顯的加工缺陷或機械損傷,部件外表面是否進行防腐蝕處理,防腐涂層、鍍層是否完整、均勻。
6.4.7.2.1.2 檢查裝置的銘牌是否設置在明顯部位,標示內容是否符合 GB 16670 要求。
6.4.7.2.2 滅火劑瓶組標志
檢查滅火劑瓶組外表正面是否標注滅火劑名稱或商品名稱、滅火劑充裝量。
6.4.7.2.3 容器公稱工作壓力
檢查容器的公稱工作壓力(WP值)是否不低于相應系統的最大工作壓力。
表42

6.4.7.2.4 檢漏部件 
6.4.7.2.4.1 檢查滅火劑瓶組和驅動氣體瓶組(適用時)是否設檢漏部件。
6.4.7.2.4.2 檢查稱重部件標志是否標出:生產單位或商標、型號規格、稱重范圍等。
6.4.7.2.4.3 檢查壓力顯示器標度盤是否滿足 GB 16670 要求。
6.4.8 廚房設備滅火裝置
6.4.8.1 檢查項目
檢查項目、技術要求和不合格情況見表43。
6.4.8.2 檢查方法
6.4.8.2.1 裝置部件與外觀標志
6.4.8.2.1.1 檢查裝置是否包括容器、容器閥、燃氣聯動閥、水流聯動閥(具有此功能的)、減壓閥(設計上有的)、連接管、噴嘴、控制盤、感溫器、驅動裝置等部件。
6.4.8.2.1.2 檢查滅火劑貯存容器的外表面是否用中文標注出滅火劑名稱、滅火劑充裝質量及滅火劑有效使用期。驅動氣瓶是否標出驅動氣體名稱和充裝質量(或壓力)。
6.4.8.2.1.3 檢查裝置的銘牌是否標注有產品名稱、型號、執行標準代號、貯存壓力、滅火劑類別、滅火劑充裝量、使用溫度范圍、生產單位、出廠日期等內容。
6.4.8.2.2 啟動方式
6.4.8.2.2.1 檢查機械啟動式的裝置是否具有自動啟動和機械應急啟動功能。
6.4.8.2.2.2 檢查電啟動式的裝置是否具有自動啟動、手動啟動和機械應急啟動功能。
6.4.8.2.2.3 檢查機械應急啟動的操作機構是否有防止誤動作的措施。
6.4.8.2.2.4 檢查機械應急啟動的操作機構是否用文字或圖形符號標明操作方法。
表43

6.4.8.2.3 噴嘴結構 
6.4.8.2.3.1 檢查噴嘴是否設有防止噴孔被外界物質堵塞用的保護帽,是否配有防止雜物堵塞噴孔的過濾器。
6.4.8.2.3.2 檢查噴射時保護帽是否能正常脫離噴嘴。
6.4.8.2.4 驅動器
6.4.8.2.4.1 對于電磁型驅動器,應將電磁型驅動器從被驅動的閥門上卸下,向電磁型驅動器施加額定工作電壓,檢查電磁閥能否動作可靠。試驗后應將電磁閥復位后安裝在被驅動的閥門上。
6.4.8.2.4.2 對于電爆型驅動器,在具有備用電爆元件的前提下進行本項檢查。將電爆型驅動器卸下,施加額定工作電壓,檢查電爆型驅動器是否動作可靠。試驗后應換上新的電爆元件。
6.4.8.3 檢測器具
24V電源或220V電源(根據零部件的要求選擇電源)。 智淼君安(江蘇)消防工程技術有限公司http://www.jianlaiyiyao.com/
海灣消防安全有限公司主營:GST海灣消防報警設備銷售,消防工程施工改造,氣體滅火、電氣/漏電火災、消防水系統施工安裝,售后維修保養,檢測,調試,海灣消防網站:http://www.jianlaiyiyao.com/;海灣消防服務熱線:4006-598-119
本頁關鍵詞:
上一篇:熱氣溶膠預制滅火系統設計規范 下一篇:消防產品器材現場檢查干粉滅火設備
技術資料更多 >>


蘇公網安備32058102002148號